康普顿质量为先,产品抽检100%合格
2022-01-01
2021已然过去,2022悄然走来!
康普顿始终秉承“质量为先”的产品理念,持续以全年产品抽检合格率100%的成绩,为各位用户交出圆满的答卷。
康普顿产品始终接受来自全国各地市场管理部门的监督,在过去的2021年,公司收到来自国家市场监督管理总局、山东市场监督管理局、河北市场监督管理局、西藏市场监督管理局、云南市场监督管理局、广西市场监督管理局、沈阳市场监督管理局等近10家市场监督部门的多份随机抽检报告,抽检地域覆盖广,同时,抽检产品涵盖品类多,包括制动液、防冻液、发动机油等。这充分验证了康普顿产品过硬的品质和出厂监控的严格!
汽车制动液,又名刹车油或刹车液,是汽车液压系统中传递压力的工作介质,可使车轮制动器实现制动作用。汽车制动系统、ABS安全防抱死、BAS汽车辅助制动、RSC防侧翻、ESP车身稳定控制系统等电子控制装置都是依靠制动液传递均匀或可分配的压力,汽车制动液的质量直接关系到车辆的行驶安全。如果使用的制动液质量低劣,则会因发生高温气阻、低温制动迟缓、制动系统锈蚀而导致汽车制动故障或制动失灵,引起交通事故。
康普顿安能合成制动液性能可以满足国家标准GB 12981-2012《机动车辆制动液》、美国联邦机动车辆安全标准FMVSS NO.116、日本工业标准JISK 2233等。2021年度抽检,不仅检验结果为合格,其检测指标更是远远高于标准要求。(相关抽检产品及检验结果如下图所示)
汽车防冻液又称冷却液,是汽车发动机冷却系统中的冷却防冻介质。通过它循环流动进行热交换,使发动机保持正常工作温度。
康普顿纳米防冻冷却液采用专利纳米技术添加剂、聚酯级乙二醇及低电导率去离子水调配而成。不仅具有冰点低、沸点高、防腐蚀和防泡沫能力强等优异性能,而且具有优异的热传导性能,能有效平衡发动机内部温度,发挥发动机最佳性能。
康普顿纳米防冻冷却液不仅通过了国家市场监督管理总局抽查,检测结果为合格,检测指标也是远远高于标准要求。(相关抽检产品及检验结果如下图所示)
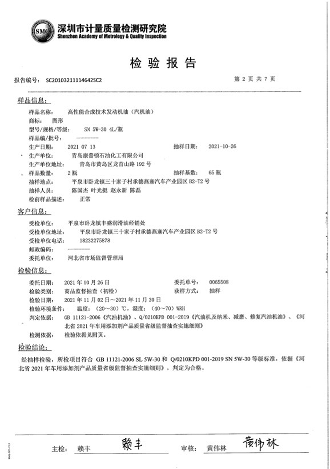
发动机油,又称内燃机油,可分为汽机油和柴机油,需具有良好的抗磨损性、清净分散性、抗氧化安定性、低温流动性等特性。康普顿汽机油捷顿系列的“智能分子洁净技术”和柴机油极保系列的Ⅱ代“衡压技术”,可对发动机进行有效保护。
康普顿发动机油不仅通过了西藏、云南、河北等市场监督局的抽检,其检测结果均为合格,检测指标同样远远高于标准要求。(相关抽检产品及检验结果如下图所示)
康普顿深耕润滑油市场三十余年,始终将产品质量放在第一位。康普顿曾通过挪威船级社(DNV)ISO9001国际质量管理体系认证,是中国润滑油行业首家通过德国和世界汽车工业领域VDA6.1+IATF16949双质量管理体系认证的企业。康普顿黄岛工业园按照世界一流标准建造了中国润滑油行业首家工业4.0智慧工厂,153个质量控制点进行全流程的质量管控,曾被润滑油领域全球领导媒体LUBES'N'GREASES评为“全球最先进的润滑油工厂之一”。康普顿对产品质量有着更高的追求——“凡是达到国家标准而达不到康普顿企业标准的产品,均属于不合格产品。”对康普顿而言 “品牌就是承诺”,产品质量就是对消费者的责任和信用。在今后的发展道路上,康普顿会践行“汇聚顶端科技,为社会、为行业、为客户持续创造价值。”的企业使命,一如既往地为消费者提供更贴心的服务。








